发布时间:2026-03-23
浏览次数:
本产品专为期货交易者设计,尤其适合缺乏成熟交易系统的新手或处于瓶颈期的交易者。这些交易者常面临周期选择模糊、信号识别困难、风控执行不力等问题,尚未建立“趋势-时机-风控”的闭环交易逻辑。
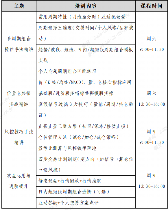
课程以线下集中授课形式展开,核心内容包括:多周期组合操作、价量仓共振实战、风控技巧运用及实盘落地训练。通过行情复盘、案例解析、小组讨论与现场答疑等互动方式,由浅入深帮助学员掌握“大周期定方向、中周期找时机、小周期做风控”的系统方法,逐步形成科学交易习惯与完善交易体系。课程全程同步进行风险提示,强化学员风险认知与理性交易意识。
课程安排:

本产品共14个课时,每课时40分钟,含课间休息及互动答疑时间。课程时长为两天,主要安排在周末或节假日等不开盘日期进行,确保学员全身心投入学习。
随课赠线下课程开课后一自然周每交易日(时间不接受指定)下午盘后(15:30)线上课程跟踪答疑。