服务实体经济

服务实体经济

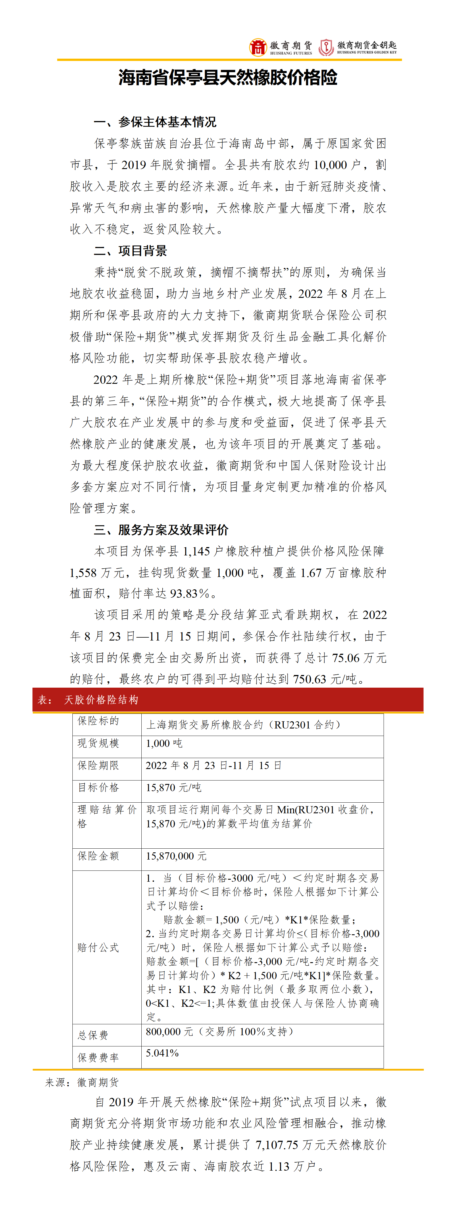
海南省保亭县天然橡胶价格险

发布时间: 2025-12-12 阅读次数: 1605 次

海南省保亭县天然橡胶价格险


【免责声明】

本报告所载信息我们认为是由可靠来源取得或编制,徽商期货并不保证报告所载信息或数据的准确性、有效性或完整性。本报告观点不应视为对任何期货、期权商品交易的直接依据。未经徽商期货授权,任何人不得以任何形式将本报告内容全部或部分发布、复制。